• 欢迎来到保健政务网!
  • 首页
  • 保健资讯
  • 规章制度
  • 通知公告
  • 最新活动
  • 大众保健
  • 特殊人群
  • 旅游保健
  • 今日关注
  • 群众监督
  • 举报投诉
  • 曝光台
  • 大家说法
  • 维权援助
  • 保健法制
  • 保健法治
  • 保健活动
  • 特别关注
  • 典型案例
  • 热点访谈
  • 深度报道
  • 保健安全
  • 质量监督
  • 保健调查
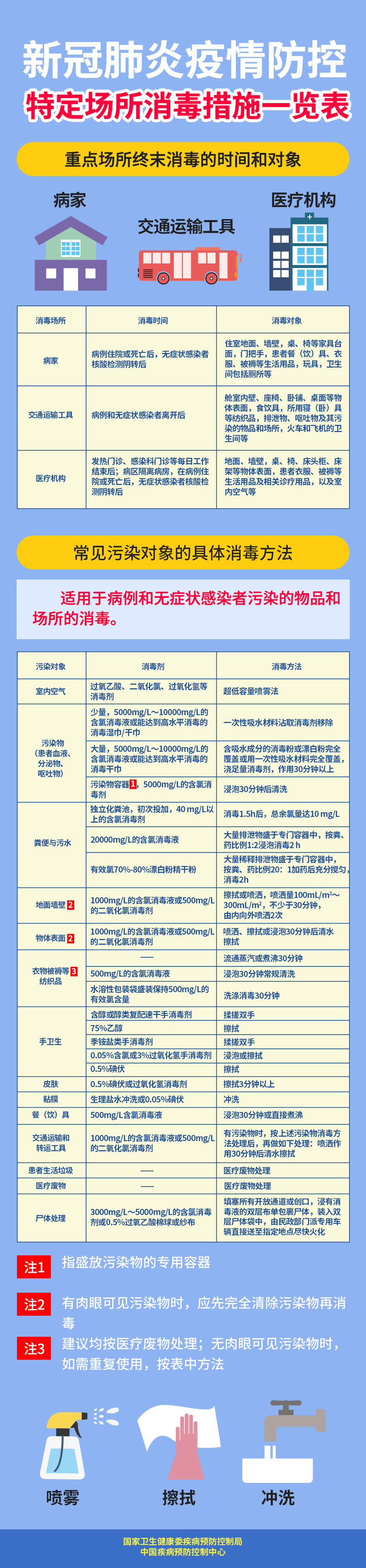
网站首页> 今日关注 >一图读懂:新型冠状病毒肺炎防控方案(第五版)

一图读懂:新型冠状病毒肺炎防控方案(第五版)

时间:2021-04-16 来源: 作者:

  

  001.jpg

  002.jpg

  003.jpg

  004.jpg

  005.jpg

  006.jpg

  

------分隔线----------------------------
  • 上一篇: 2020年12月甘肃省法定传染病疫情公布
  • 下一篇: 2020年11月甘肃省法定传染病疫情公布
推荐内容
  • 市卫生健康委组织开展职业...

      为深入贯彻落实《中华人民共和国职业病...

  • 国家药监局举行宪法宣誓仪...

      近日,国家药监局举行国家工作人员宪法...

  • 泽州县局加强医药储备管理...

      为加强医药储备单位监管,保障医药储备...

  • 国家医疗保障局举办第六期...

      按照中央和国家机关团工委统一部署,1...

  • 喜报!上海市10个项目荣...

        喜报  &e...

  • 2025全国智慧医保大赛...

        2025全国...

热点内容
  • 市卫生健康委组织开展职业卫生监...
  • 国家药监局举行宪法宣誓仪式
  • 泽州县局加强医药储备管理确保应...
  • 国家医疗保障局举办第六期“人民...
  • 省局组织召开医疗机构制剂与产业...
  • 自治区检察院举办全区行政检察专...
  • 加强支付管理,促进协同发展——...
  • 国家医保局连续组织两场医保领域...
  • 2025全国智慧医保大赛圆满落...
  • 大同市局召开医疗器械违法案件查...
友情链接
  • 中国政府网
  • 中国人大网
  • 中国政协网
  • 纪委监委网
  • 最高人民法院
  • 最高人民检察院
  • 工业和信息化部
  • 市场监督管理总局
  • 本网概况 联系我们 会员服务 网站地图 免责声明 健康产业项目简介 本网招聘 投稿服务

    本站部分信息由相应民事主体自行提供,该信息内容的真实性、准确性和合法性应由该民事主体负责。保健政务网 对此不承担任何保证责任。
    本网部分转载文章、图片等无法联系到权利人,请相关权利人与本网站联系。

    北京华夏世家中医学研究院主办 | 政讯通-全国政务信息一体化办公室 主管

    保健政务网 bjzww.org.cn 版权所有。

    京ICP备19010308号-43
    联系电话:010-53387021 010-56153985,监督电话:15010596982,违法和不良信息举报电话:010-57028685

    第一办公区:北京市西城区砖塔胡同56号西配楼;第二办公区:北京市东城区建国门内大街26号新闻大厦5层

    邮箱:jiankangfzdyzx@163.com 客服QQ:2894426415 通联QQ:491393325
    全国政务信息一体化应用平台
    北京华夏世家中医学研究院